Cahier des charges
Projet « GOSHUP »

 

 

 

 

 

 

 

 

 

Sommaire

Contexte : 2

L’Hospitalisation à Domicile.. 3

Diagramme des Cas d’utilisation. 4

Objectifs : 5

ENJEUS : 6

PARTIES PRENANTES : 6

Utilisateurs finaux : 7

CONTRAINTES : 7

ENVIRONNEMENT : 8

FAITS PERTINANTS ET HYPPOTHESES : 9

Aide à domicile : 9

Réseau : 10

Règles de gestion : 10

Base de données Tables SQL. 11

Informations de contexte : 12

Modèle Logique. 14

Résumé de la mission Ghosup : 15

 

 

 

 

 

 

Contexte :

 

Le GHOSUP (Groupement des HOpitaux du SUd de Paris) assure les examens de diagnostic, la surveillance et le traitement des malades, il participe à des actions de santé publique (éducation pour la santé et prévention), ainsi qu'au dispositif de vigilance destiné à garantir la sécurité sanitaire. Le GHOSUP remplit également des missions d'enseignement et de recherche.

Le GHOSUP regroupe ainsi six établissements du Sud de Paris dont quatre sont situés dans le Val de Marne (94)

- le centre hospitalier Henri DORMON, localisé à Créteil,

- Le centre hospitalier Albert ECHERVINE, également à Créteil.

- L’hôpital Emile ORUX, situé à Limeil-Brévannes.

 - L’hôpital Paul SOUBERS de Villejuif,

Ainsi que deux centres hospitaliers sur le département de l’Essonne (91)

- L’hôpital Joffre DE PERTUNY, situé à Draveil.

 - Le centre hospitalier Georges CLAUMECEEN, implanté à Champcueil.

Le Groupe Hospitalier GHOSUP est composé de 10 pôles et permet la mise en œuvre d'une gestion de proximité qui vise à maîtriser l’utilisation des ressources de l’hôpital en rapprochant la gestion et la décision du terrain, et à améliorer la qualité de la prise en charge des patients, en opérant un décloisonnement entre les personnels médicaux, soignants et administratifs.

Le centre principal Henri DORMON gère une base de données qui consolide toutes les bases de données des différents centres.

 

 

L’Hospitalisation à Domicile


Après un séjour à l’hôpital, le patient peut bénéficier d’une hospitalisation à domicile lui permettant de recevoir les soins médicaux et para médicaux requis.

Une Aide-soignante à domicile doit connaitre son planning hebdomadaire (jours et horaires d'intervention auprès des patients). Elle doit pouvoir accéder rapidement aux coordonnées de chacun des patients concernés par la visite (N° de sécurité sociale, nom, prénoms, adresse, téléphone).
Elle aura besoin de connaître également les coordonnées du médecin prescripteur du traitement et de la liste des soins prescrits.

 

 

 

 

 

Diagramme des Cas d’utilisation

 

 

 

Objectifs :

-          Centralisation des bases de données distantes sur un seul site Henri Dormont

-          Création d’une application Smartphone SAD (Service à domicile) pour la gestion des soins pour les aides soignants.

-          Le  centre principal Henri DORMON gère une base de données qui consolide toutes les bases de données des différents centres. L’idée serait d’utiliser cette base de données comme support générique de l’application Ghosup / SAD. Les tables de la nouvelle application SAD devront tendre à évoluer pour prendre en compte les besoins de la nouvelle application.

 

-          APPLICATION JAVA Pour chaque centre - Gestion (ajout, suppression, modification) des médecins, aide-soignantes, patients, traitements, soins à prescrire et visites - Mise en place du planning des visites et des jours de travail des aide-soignantes - Prise en charge des absences des aide-soignantes et de leur remplacement.

-         
APPLICATION WEB
développée en Jquery/php/Ajax.Pour chaque centre - Connexion authentifiée (identifiant/mot de passe) Pour les médecins et les aide-soignantes –

-           Pour chaque médecin - Consultation de la fiche renseignements de chacun de ses patients; - Consultation du traitement en cours, - Consultation du planning de la semaine en cours pour les soins et visites de ce patient, - Consultation de l’historique des traitements terminés –

-          Pour chaque aide-soignante - Consultation de son planning des jours et horaires de travail - Consultation de l’historique de ses jours d’intervention - Validation visites de la journée et indication des soins effectivement dispensés - Signalisation d’une absence (jour même ou à venir) avec envoi automatique de mail au centre concerné.

 

 

 

 

 

 

 

 

 

ENJEUS :

Pour l’hôpital :

 Rationaliser ses coûts par un meilleur taux d’occupation des ressources matérielles

 Garantir une meilleure visibilité des charges et des disponibilités des différentes ressources

(réelles et prévisionnelles)

Pour les professionnels de santé :

 Permettre une meilleure organisation de leur activité

 Offrir une aide à l'attribution de rendez-vous, en proposant des solutions optimales

répondant aux souhaits et contraintes exprimés dans la demande.

Pour le patient : bénéficier d’une meilleure qualité de sa prise en charge

 

PARTIES PRENANTES :

-Médecins

-Aides Soignants

Maitrise d’ouvrage STRAGTEGIQUE et OPERATIONELLE:

La promotion du BTS SIO SLAM 2016 est désignée comme maître d’ouvrage de ce projet.

 

 

 

 

 

 

 

 

 

 

Utilisateurs finaux :

Professionnels de santé tels Médecins et Aides Soignants

Centre Hospitalier

Aides soignants

Medecins

Henri DORMON-Créteil 94

 

 

 

Albert ECHERVINE-Créteil 94

 

 

 

Emile ORUX- Limeil-Brévannes 94

 

 

Paul SOUBERS –Villejuif 94

 

 

 

Joffre DE PERTUNY- Draveil 91

 

 

Georges CLAUMECEEN-Champcueil 91

 

 

 

 

 

 

CONTRAINTES :

L’infrastructure machine et réseau devra être opérationelle.

Le réseau wifi devra être étendu à l’ensemble des établissements.

Le système devra pouvoir fonctionner sur les ordinateurs de type bureau et smartphones.

 

 

 

 

 

 

 

 

 

 

ENVIRONNEMENT :

Serveurs :

-Serveur d’infrastructure principal /Win 2008 R2

- Serveur d’infrastructure secondaire /Win 2008 R2

-Serveur de base de données /Win 2008 R2 

-Serveur de sauvegarde FreeNaas /Win 2008 R2

Environnement matériel :

-Smartphones du personnel et ordinateurs de bureau existants

Réseau :

-Réseau filaire 100Mb

-Reseau Wifi WLAN 2

Cartographie applicative :

Aucune information n’est connue concernant les logiciels utilisés par les établissements. L’application Ghosup n’est pas destinée à collaborer avec d’autres applications. Cepandant, elle devra etre compatible avec les sytèmes d’exploitations existants des PC et Smartphones. 

Contraintes de calendrier :

Le projet final devra être opérationel le 10 mai 2016.

Contraintes de budget :

Le lycée champlain donne carte blanche.

CONVENTION ET DEFINITION DES TERMES :

Planning : terme anglais désignant un agenda.

Traitement : Prescription d’un médicament d’un medecin pour un malade.

Wifi : Norme définissant un réseau sans fil

A compléter suivant l’évolution du projet.

 Abréviations :

SQL : Norme de gestion de base de données informatique.

PHP, Ajax : termes liés aux langages informatique.

 

FAITS PERTINANTS ET HYPPOTHESES :

Faits Pertinants :

Le centre principal Henri DORMON gère une base de données qui consolide toutes les bases de données des différents centres. Il y a en moyenne 250 patients attachés à chacun des centres. Il y a environ 25 aides-soignants par centre. Un Patient est suivi par un seul médecin qui a en moyenne un vingtaine de patients en suivi médical. Un médecin peut prescrire un à plusieurs traitements à chacun de ses patients. Un patient ne peut suivre qu’un seul traitement à la fois

 

Chaque centre doit assurer la gestion des médecins, patients, aides-soignants, traitements, soins, rendez-vous, soins prescrits et dispensés, planification des rendez-vous et des remplacements en cas d’absence.

Une application développée en Java assurera l’ensemble de ces tâches Cette application sera installée sur 3 ou 4 postes de chaque centre et sera utilisée par des membres du service administratif. Chaque poste devra assurer une connexion à la base de données relative à son centre. (détails ci-après).

Il est prévu une application web sécurisée destinée aux médecins et aux aide-soignants. Chacun d’eux, après authentification pourra accéder à un ensemble d’informations personnelles , fiches-patients, planning des soins en cours, planning des rendez-vous, état d’avancement des soins, etc.. Cette application sera développée en Jquery/php/Ajax Une application développée en jqueryMobile/php/Ajax sera installée sur les smartphones des aides-soignants. Le choix de cette interface de développement permettra une meilleure portabilité sur les différents types de smartphones utilisés Cette application permettra, en restant connecté en permanence, de consulter leur planning du jour, d’accéder à la fiche patient du rdv concerné, et de valider ce rdv avec mention des soins prescrits Il sera également possible pour un aide-soignant de signaler une absence. (détails ci-après).

Aide à domicile :

Une Aide-soignante à domicile doit connaitre son planning hebdomadaire (jours et horaires d'intervention auprès des patients). Elle doit pouvoir accéder rapidement aux coordonnées de chacun des patients concernés par la visite (N° de sécurité sociale, nom, prénoms, adresse, téléphone). Elle aura besoin de connaître également les coordonnées du médecin prescripteur du traitement et de la liste des soins prescrits. Le centre principal Henri DORMON gère une base de données qui consolide toutes les bases de données des différents centres.

Réseau :

Chaque centre hospitalier est composé d’un ou de plusieurs bâtiments. Chaque étage d’un bâtiment dispose d’une baie de brassage qui le relie au cœur de réseau de la baie principale (local serveurs). Tous les étages disposent d’un point d’accès Wifi positionné par défaut dans le VLAN « WIFI » qui autorise uniquement l’accès Internet. Les portables ainsi que les chariots médicaux informatisés connectés au point d’accès Wifi reçoivent une adresse IP et n’ont, par conséquent accès qu’aux services DHCP et DNS. Détails du réseau page 9 du document Contexte Ghosup ci-joint.

 

Règles de gestion :

- un patient est suivi par un seul médecin et un médecin à sa charge environ une vingtaine de patients,

- un médecin peut prescrire un à plusieurs traitements à un de ses patients mais il ne peut y avoir plusieurs traitements concomitants pour le même patient,

 - pour chaque traitement, le médecin prescrit un certain nombre de types de soins,

- un traitement s’effectue sur la durée d’un mois tous les jours de la semaine à raison d’une à trois visites par jour,

- on indique, pour chaque traitement, un état qui peut prendre trois valeurs possibles 1. En cours 2. Suspendu 3. Terminé

 - pour chaque visite, on doit connaître les soins réellement dispensés par l’aide-soignante lors d’une visite

 - on indique, pour chaque visite, un état qui peut prendre deux valeurs possibles : 0 : non effectuée 1 : effectuée

- une aide-soignante travaille 5 jours consécutifs et bénéficie donc de deux jours de congé.

Par souci d’équité, les plannings de visites pour les aide-soignantes sont établis de façon à ce que durant un cycle de 7 semaines environ, chaque aide-soignante bénéficie des mêmes jours de congés, à tour de rôle

 - lorsqu’une aide-soignante informe d’une absence, elle est remplacée par une autre aide- soignante

Base de Données :

Base de données Tables SQL.

Patient

·         Identifiant, PK

·         Numéro Hopital, numéro d’entrée unique de l’hopital, correspondant au mode d’organisation de chacun des hopitaux, préfixé « R_ », pour les responsables légaux

·         Numéro de sécu

·         Nom

·         Prénom

·         Tel 1

·         Tel 2

·         Mail 1

·         Mail 2

·         Adresse

Commune

·         Identifiant, PK

·         Code commune INSEE

·         Code postal

·         Nom

Personnel

·         Identifiant, PK

·         Numéro de médecin CPAM, Unique, utilisé pour la prescription

·         Nom

·         Prénom

·         sexe

·         Tel 1

·         Tel 2

·         Mail 1

·         Mail 2

·         Adresse

Type Personnel

·         Identifiant, PK

·         Numéro de type, CPAM

·         Libellé

 

Centre

·         Identifiant, PK

·         Médecin Chef

·         Code Hôpital Insee, unique

·         Appellation

·         Nom commun

·         Tel 1

·         Tel 2

·         Mail 1

·         Mail 2

·         Adresse

Traitement

·         Identifiant, PK

·         Code Traitement CPAM, unique

·         Appellation

·         Nom commun

·         Etat du traitement

·         Médecin prescripteur

·         Date de début

·         Durée du traitement

Type_de_soin

·         Identifiant, PK

·         Code Soin CPAM, unique

·         Coût soin CPAM

·         Appellation

·         Recommandation, zone de texte informatif

 Visite

·         Identifiant, PK

·         Aide soignante

·         Date, heure de la visite

·         Etat

Visite

·         ID, PK

·         Aide soignante, FK

·         Date début absence

·         Durée

 

 

Il y a en moyenne une dizaine de médecins par centre, une trentaine d’aide-soignantes et 250 patients

 

Informations de contexte :

 

Il y a en moyenne 250 patients attachés à chacun des centres Chaque patient est identifié par son n° SS On doit connaître leur nom, prénom, date de naissance, adresse, code postal, n° tel fixe, n° tel portable Un Patient est suivi par un seul médecin qui a en moyenne un vingtaine de patients en suivi médical

Un médecin peut prescrire un à plusieurs traitements à chacun de ses patients Un patient ne peut suivre qu’un seul traitement à la fois Chaque traitement est numéroté et comporte une date de début. Un traitement dure toujours un mois.

Selon l’état du patient le médecin indique pour chaque traitement le nombre de séances( rdv) par jour. Il doit y avoir au moins un rdv minimum par jour et au maximum 3 Les horaires sont numérotés de 1 à 4 pour les rdv du matin et de 5 à 8 pour ceux de l’après-midi 08h00, 09h00, 10h00, 11h00 16h, 17h00, 18h00, 19h00 On doit connaître l’état ou statut d’un traitement ( en cours, annulé/arrêté ou terminé/validé )

Lorsqu’un médecin prescrit un traitement, il prescrit également un certain nombre de types de soins à effectuer Chaque type de soin possède un code, un nom ou libellé et un tarif forfaitaire à la charge du patient et pris en charge par la sécurité sociale Chaque rdv ou séance est numéroté. On renseigne la date du rdv, l’heure et le statut du rdv ( prévu, validé, annulé ) On doit connaître pour chaque rdv, le patient concerné et l’aide soignant (e) qui est chargé (e) des soins à effectuer lors de ce rendez vous

Lorsqu’une aide-soignant(e) se présente chez un patient pour une séance de soins, elle doit indiquer les soins réellement dispensés lors de cette séance Aucun soin non prescrit ne peut être dispensé à un malade. Chaque rendez-vous doit comporter au minimum un soin dispensé

Il y a environ 25 aides-soignants par centre Chaque aide-soignant est identifié par son matricule On doit connaître son nom, prénom, adresse, code potal, ville, n° tel fixe, n° portable, email, identifiant et mot de passe Absences du personnel aide-soignant Chaque aide-soignant travaille 5 jours par semaine et bénéficie de deux jours consécutifs variant pour chaque aide soignant et chacune des semaines de façon à ce que chaque patient puisse bénéficier quotidiennement des soins prescrits et qu’il y ait une équité dans la répartition des jours de congé Un aide-soignant peut signaler une ou plusieurs absences pour une date donnée

Chaque centre gère ses médecins, patients et aides-soignants Il y a dans chaque centre environ une douzaine de médecins Chaque médecin est identifié par un n° d’ordre . On doit connaître son nom, prénom, son email ainsi que son identifiant et son mot de passe

 

 

 

 

 

 

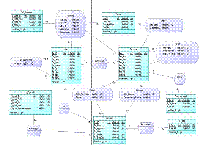
Modèle Logique

 

 

 

 

 

 

 

Résumé de la mission Ghosup :

 

La mission Ghosup, c’est avant tout la construction d’un réseau physique avec des serveurs web, des pare feu et la mise en place d’une base de données reliée au réseau. ( mission des SISR ).

                            

 

Ensuite, cette mission comprends le développement d’un site web et d’une application mobile pour gérer l’état des rendez vous du personnel intervenant à domicile. (langage web).

Aussi, le développement d’une application en langage Java pour effectuer la mise à jour  des plannings depuis un service centralisé (mission des SLAM).

 

 

Cette mission présente l’intérêt d’un travail entre plusieurs équipes, en simulant un environnement professionnel, et d’une complémentarité puisque le travail des développeurs est mis en place sur les machines configurées par les administrateurs réseau.